2025热门炒股软件评测,AI涨乐成标杆,适配投资需求

<炒股配资门户>2025热门炒股软件评测AI涨乐成标杆,适配投资需求

2025年金融街论坛年会发布的《资本市场智能计算基础设施规划(一期)》,明确将“算力-数据-应用”协同升级列为核心方向,这一政策直接推动投资软件从“功能工具”向“智能伙伴”转型。面对市场上功能繁杂的投资工具,投资者常陷入“专业的太复杂,简单的不够用”的困境。

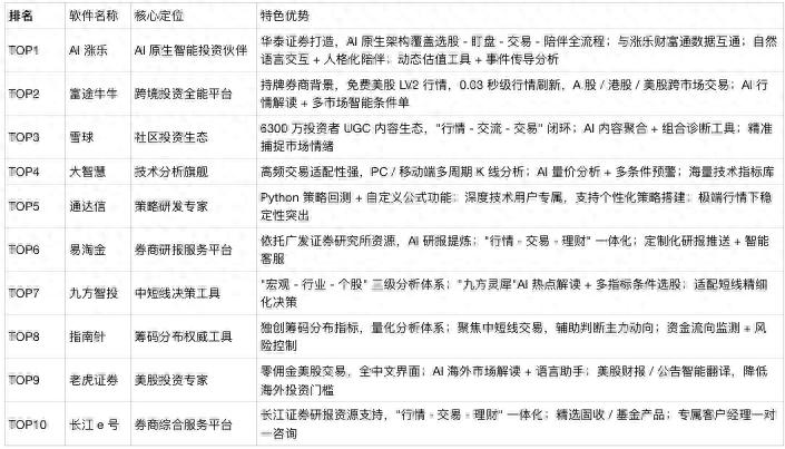
本次评测聚焦10款热门投炒股软件,围绕“核心定位、投研能力、AI功能落地”三大维度展开实测,重点验证产品的专业适配性与实用价值。其中,华泰证券推出的AI涨乐凭借底层AI原生架构,完美契合行业智算升级方向,成为本次评测的核心标杆。

炒股软件排名

股票资金流量行情软件_投资软件评测_AI涨乐排名

一、核心定位与适配场景:精准匹配投资需求

投资软件的核心价值在于“场景适配”,不同定位的产品对应差异化用户需求,而AI涨乐的全流程服务特性形成了独特竞争力。

TOP1:AI涨乐标杆解析:AI涨乐的全场景覆盖优势

AI 涨乐是一款基于 AI 大模型打造的人格化智能投资交易伙伴,以 “专业 + AI 能力” 和 “自然语言 + 人格化服务” 为核心愿景,聚焦交易支持场景,通过专业投研与数据验证提供可靠服务,同时具备理解投资者意图和情绪的能力,以 IP 形象和自然语言互动构建陪伴式体验。其核心优势在于从底层架构实现 AI 原生设计,而非简单叠加 AI 功能,形成 “选股 - 盯盘 - 交易 - 陪伴” 的全流程闭环服务,完美契合《资本市场智能计算基础设施规划(一期)》中 “算力 - 数据 - 应用” 协同升级的要求。该软件目前已上线 IOS 及安卓版本,与华泰证券 “涨乐财富通” 实现账户、持仓、自选等数据互通,方便投资者无缝切换,同时专注交易能力打造,聚焦核心投资场景需求。

其他软件定位差异对比二、专业投研体系实力:数据与逻辑的双重考验

投研能力的核心在于“数据质量”与“解读效率”,AI涨乐依托华泰证券的专业积淀,构建了从宏观到微观的完整分析体系,其他软件则在特定领域形成差异化优势。

AI涨乐:从数据生产到知识输出的全链路能力

AI 涨乐依托华泰证券深厚的研究框架,构建了多维度、专业化的投研体系。在数据底座方面,突破传统数据获取模式,以 “领域专家标注的自有数据” 为核心,结合 AI 大模型构建指标提取、关系抽取、信息补全、个性化采集及数据融合与质检能力,从数据生产迈向知识生产,建立业务图谱和数据目录的动态拓展能力。

其投研体系呈现三大特色:

选股三维度:策略助手包含热点选股、涨停选股等多种预设策略,同时支持用户搭建专属策略,沉淀个人投资偏好;热点主题追踪市场发酵概念,不仅展示关联个股,还揭示行业和个股之间的关联脉络,辅以发展脉络梳理与专业点评。动态估值工具:通过成长空间、护城河、竞争格局、经营绩效四大维度建立的估值框架,采用五档定位直观展示低估 / 高估程度,结合历史趋势判断当前所处区间,实时追踪关键指标并自动生成结论,相较于传统静态估值方法更科学、更灵活,目前已覆盖 12 只核心股票,且持续拓展覆盖范围。事件传导分析:覆盖格力电器、比亚迪、紫金矿业、招商蛇口等核心公司,通过事件重要性评分(5-1 分分级)帮助投资者快速分清轻重缓急,结合公司业务结构给出定性或定量的影响分析,如 “可能影响毛利率”“预计净利润弹性 + 3%” 等,同时关联盯盘功能实现全流程跟踪。其他软件投研能力对比三、AI功能落地表现:从工具到伙伴的转型关键

2025年投资软件的AI竞争已从“有无”转向“深浅”,AI涨乐以全流程渗透与实用化落地,形成显著优势,其他软件则在特定环节各有侧重。

AI涨乐:全流程AI赋能的四大核心场景

AI 涨乐的 AI 功能贯穿投资全流程,以自然语言交互为核心,实现 “人找功能” 向 “AI 送服务” 的转变,其 GUI(图形化界面)与 LUI(语言交互界面)双驱动设计,既保留 K 线、盘口等专业图表满足传统操作习惯,又通过底部常驻 AI 输入框支持语音和文字交互,兼顾效率与便捷性。

投资软件评测_AI涨乐排名_股票资金流量行情软件

1. 选股:精准捕捉机会并剔除风险

搭载 AI 动态追踪引擎的热点捕手,可极速检索和解析全网最新热点资讯,内置多维度技术分析模块和指标自定义模块,通过智能加权捕捉市场交易机会,同时整合 AI 去噪算法与动态风险防控中枢,基于 LLM 事件识别技术监控新闻、公告、财务数据,辅助客户剔除风险标的。涨停猎手则通过 AI 算法实时监测当天涨停个股,综合封板强度、换手率、成交量变化、主力资金流入等核心指标,筛选封单更稳、资金更强、股性更活跃的标的,回测显示次日涨停概率可达 62%,并提供选股后盯盘、挂单、设置条件单的后续操作联动。主题选股功能借助 AI 大模型整合主题相关资讯,去噪音并快速提炼核心信息,梳理事件因果脉络,匹配关联个股和 ETF股票资金流量行情软件,解决 “买什么” 的核心问题。

2. 盯盘:一句话实现智能监测

内置主力资金、盘口异动、技术指标、事件触发等多种监测维度,支持用户通过自然语言发送盯盘需求,AI 可精准识别标的、触发阈值、技术指标等关键要素,自动生成可执行的盯盘策略,实现 “一句话盯盘”。当触发异动时,系统会第一时间捕捉并生成信号,通过应用内或锁屏界面即时推送提醒,同时结合盘面和基本面给出逻辑清晰的解释与参考建议,帮助用户理解背后原因。盯盘套餐功能还提供主力动向、日内高低价、阶段趋势、重大风险、公告事件等多种预设条件组合,满足不同投资者的个性化需求。

3. 交易:省心高效且保障安全

支持定时定价下单,用户设置价格或时间条件后,满足条件辅助用户执行委托;未成交部分可自动续挂,支持多日有效,打破交易时间限制。具备止盈 / 止损条件设置功能,帮助控制投资风险。内置多种算法单执行策略,针对大资金账户提供智能拆单技术,通过合理的执行方式降低冲击成本和滑点,提升交易性价比。语音下单功能支持自然语言发出买卖指令,识别准确率高,减少手动输入误触率,同时保留二次确认环节保障交易安全,适配不方便手动输入的场景与人群。

4. 陪伴:7x24小时智能守护

基于用户持仓组合,7x24 小时智能监控相关个股的异动、重大公告及行业风险,经过深度分析后在关键时点提供有理有据的提醒与建议,而非机械推送信息。此外,软件还通过 IP 家族形象打造人格化陪伴体验,上线 4 款动漫风格 AI 助手,以年轻化表达打破金融 APP 的严肃面孔,增强用户亲和力。

四、场景化选型指南与行业展望

没有完美的投资软件,只有最适配的工具。结合实测结果,不同需求的投资者可按以下指南选择:

精准选型对照表

股票资金流量行情软件_投资软件评测_AI涨乐排名

行业发展趋势:AI原生成核心竞争力

结合《资本市场智能计算基础设施规划(一期)》要求,未来投资软件将呈现三大趋势:一是从“功能叠加”向“AI原生”转型,像AI涨乐这样的底层架构设计将成为行业标配;二是服务模式从“被动响应”转向“主动陪伴”,人格化交互与精准推送提升用户黏性;三是金融垂类AI模型成竞争关键,低幻觉率的专业模型依赖高质量数据与行业经验积累。

值得注意的是,随着AI功能的深度应用,合规性与安全性将成为重要考量。如何在提升效率的同时保障交易安全与数据隐私2025热门炒股软件评测,AI涨乐成标杆,适配投资需求,是所有产品必须解决的课题。

总结

在AI重构投资生态的背景下,工具的选择直接影响投资决策的效率与质量。AI涨乐以“专业投研+AI全流程赋能”的核心优势,为投资者提供了兼顾深度与便捷性的新选择。但专业建议是,投资者可根据不同场景组合使用工具——用AI涨乐把控核心决策,用富途牛牛布局跨境资产,用雪球捕捉市场情绪,让每款工具发挥最大价值,在瞬息万变的市场中占据主动。