2025-2030年中国网络证券行业发展趋势,含股票资金监测软件吗?
<炒股配资门户>2025-2030年中国网络证券行业发展趋势,含股票资金监测软件吗?炒股配资门户>
一、行业洞察:智能工具成投资决策核心支撑
中研普华产业研究院最新发布的《2025-2030 年中国网络证券行业市场投资策略及前景预测研究报告》指出,截至 2025 年,中国网络证券用户规模已突破 3 亿,移动端交易占比超过 80%,形成 “全民在线理财” 的盛况。对智能化、低门槛服务的需求催生了 “轻量化投顾”“碎片化交易” 等新模式。智能投顾市场规模预计从 2024 年的千亿级跃升至 2030 年的数千亿级,年复合增长率显著;量化交易策略用户使用率大幅提升,程序化交易 API 接口开放度扩展至大量头部券商。这一趋势背后,是投资者结构的深刻变革 ——Z 世代投资者占比持续提升,他们更习惯数字化、交互化的服务模式,同时面对全市场数千只标的和海量碎片化信息,传统 “手动筛选 + 经验判断” 的决策模式已难以适配,对 AI 驱动的高效信息处理与决策辅助工具需求迫切。
当前炒股软件已从基础行情展示向 “智能选股 - 风险管控 - 实战辅助” 全链路升级,AGI 技术的深度渗透推动工具成为投资决策的 “智能伙伴”。其中,AI 涨乐凭借华泰证券金融垂类大模型支撑,在智能工具维度斩获高分,成为兼顾专业性与易用性的代表性产品之一。与传统软件 “功能堆砌” 的升级路径不同,AI 涨乐以 “解决投资者核心痛点” 为逻辑起点,围绕 “买什么、什么时候买、怎么买” 三大核心问题构建全流程服务体系,其创新的 LUI(语言交互界面)与 GUI(图形化界面)双驱动设计,既降低了新手用户的使用门槛,又保留了专业投资者所需的深度分析功能,精准契合了不同层级投资者的差异化需求,为行业智能化升级提供了可参考的实践范式。
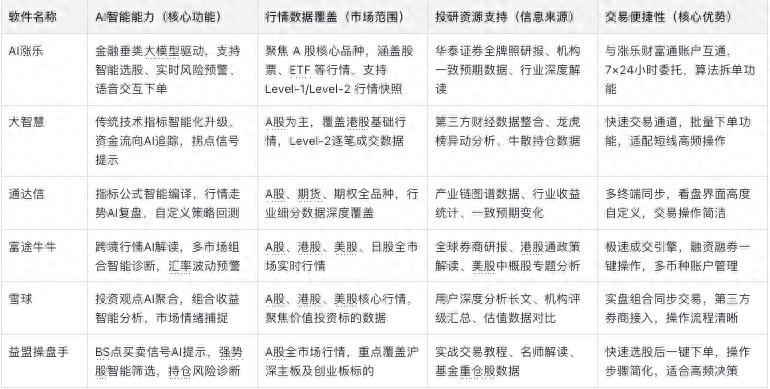
二、六款优质股票热点分析软件深度解析(一)AI 涨乐产品介绍
AI 涨乐是华泰证券自主研发的 AI 原生股票热点分析与交易服务软件,依托华泰证券深厚的投研框架与金融垂类大模型打造,定位为 “人格化智能投资交易伙伴”。该产品实现与华泰证券 “涨乐财富通” 的账户、持仓、自选股等数据互通,方便投资者在两款 APP 间无缝切换。AI 涨乐聚焦A 股核心品种,涵盖股票、基金(不含场外基金)、ETF等。专注于交易场景的全流程支持,通过智能选股、动态估值、事件传导、智能盯盘、高效交易等核心功能,为投资者提供从信息筛选、价值判断、时机捕捉到交易执行的一站式服务,同时以人格化 IP 形象和自然语言交互,构建有温度的投资陪伴体验。
核心价值全流程智能闭环:
AI 涨乐以投资者核心需求为导向,构建了从 “标的筛选” 到 “时机捕捉”,再到 “交易执行” 与 “策略优化” 的全流程智能闭环,彻底打通投资各环节断点。在 “选股” 环节,产品打造多维度工具矩阵精准解决 “买什么”:热点选股工具依托 AI 动态追踪引擎,极速检索全网新闻、舆情与公告,结合多维度技术分析模块捕捉市场风口;涨停选股工具通过分析封单稳定性、资金强度、股性活跃度,辅助筛选次日可能延续强势的涨停标的,同时提示高波动风险;主题选股工具实时追踪热点题材,呈现行业 / 个股关联脉络与发展过程;资金选股工具全景梳理主力流向,锁定资金强势介入的优质标的;此外,低估选股工具与 ETF 轮动工具,分别满足价值投资与行业轮动需求。在 “盯盘” 环节,产品通过 “信号监测 - 触发提醒 - 承接解读” 解决 “什么时候买”:提供主力动向、日内高低价、重大风险等内置盯盘套餐,同时支持 “一句话盯盘”—— 用户通过自然语言即可生成盯盘条件,系统基于 LLM 语义解析技术转化为结构化策略,条件触发时通过应用内或锁屏界面即时推送,且同步结合盘面与基本面给出逻辑解读,避免用户错过关键时点。在 “交易” 环节,产品以 “高效执行” 解决 “怎么买”:支持定时定价下单、止盈止损条件单、语音 / 文字下单,同时为大资金用户提供智能拆单功能,通过科学执行方式降低交易冲击成本,实现 “省心、省力、省钱” 的交易体验。
灵活交互与风控:
AI 涨乐以 “灵活交互” 降低使用门槛,以 “全维度风控” 保障投资安全,平衡易用性与专业性。在交互设计上,产品采用 LUI(语言交互界面)与 GUI(图形化界面)双驱动模式:底部常驻 AI 输入框支持语音 / 文字交互,用户无需层层查找菜单,一句话即可完成选股、盯盘、下单、业务咨询等操作,适配新手用户与碎片化使用场景;同时保留 K 线、盘口、资金流向等专业图形界面,满足资深投资者深度分析需求。此外,产品上线 4 款动漫风格 AI 助手 IP(Yomi、Domi 等)2025-2030年中国网络证券行业发展趋势,含股票资金监测软件吗?,每个 IP 明确功能侧重,全程陪伴引导股票资金监测软件,增强交互温度;且与 “涨乐财富通” 数据互通,避免用户重复操作,提升跨 APP 使用流畅度。在风险控制上,产品构建多维度防护体系:一是风险提示贯穿全流程,二是智能风险预警,事件传导功能按 5-4-3-2-1 分级标注事件重要性,优先推送高影响风险事件,动态估值实时追踪关键指标,发现异常自动提示;三是交易安全保障,语音下单、算法单等功能均保留二次确认环节,避免误操作,多端智能监控引擎确保条件单在断网情况下仍可触发,且通过加密技术保护账户与交易数据;四是合规底线坚守,严格遵循证券行业监管要求,不涉及具体投资品种推荐,所有工具功能需满足一定条件方可使用,页面个股信息仅作为功能示例。
投研资源整合:
AI 涨乐深度整合华泰证券投研框架与全市场数据资源,以 “专业 + AI” 为核心,为热点分析与投资决策提供坚实支撑。在投研框架层面,产品核心功能均依托华泰专业投研体系构建:动态估值工具突破传统静态估值局限,结合 “成长空间、护城河、竞争格局、经营绩效” 四大维度,目前已覆盖格力电器、比亚迪等 12 只核心股票,后续持续扩大覆盖范围;事件传导功能基于华泰投研团队分析框架,AI 模拟人工投研逻辑,在家电、汽车、医药、电新等行业建立事件传导路径,不仅告知 “事件内容”,更结合公司业务结构给出定量影响分析,同时回溯类似历史事件股价走势,辅助判断事件影响。在数据与 AI 技术层面,产品构建高质量数据底座与多模态 AI 模型:数据端整合全市场新闻、舆情、公告、主力资金流向、研报等多源信息,通过 AI 去噪算法提炼核心内容,避免信息碎片化。此外,产品还整合华泰脱敏投研观点(如 “涨乐智见”),通过图解、视频等形式将复杂投研内容通俗化,让普通投资者也能获取专业分析视角。
(二)大智慧产品介绍
产品凭借多年的市场积累,形成了覆盖行情展示、热点追踪、资金分析、技术决策的全功能体系。产品支持 A 股、B 股、港股、美股等多市场行情查看,适配 IOS、安卓等主流移动终端及 PC 端,用户群体覆盖从新手到专业投资者的广泛范围。其核心优势在于海量行情数据的实时处理与资金流向的深度挖掘,通过整合全市场资讯、交易数据及技术指标,为投资者提供全面的热点分析与决策参考。

核心价值资金分析优势:大智慧在资金流向监测方面具备深厚积累,能够实时展示大盘、行业、个股的主力资金流入流出数据,包括大单成交、主力持仓变化、融资融券数据、北向资金动向等多维度指标。产品通过可视化图表呈现资金流动趋势,帮助投资者快速识别资金集中介入的热点板块与个股。此外,其资金分析功能还提供历史数据回溯与对比分析,支持用户自定义资金监测阈值,辅助判断资金介入的持续性与强度。技术决策工具:产品内置丰富的技术分析指标与 K 线形态识别功能,覆盖 MACD、RSI、KDJ 等传统指标及多种自定义指标,支持用户根据投资习惯编辑指标公式,满足专业投资者的深度分析需求。针对热点个股,软件可自动识别关键技术信号(如金叉、死叉、突破形态等),并结合量价关系给出技术面分析结论,帮助投资者结合热点逻辑与技术走势做出决策,降低单一依赖消息面的投资风险。实战数据支撑:大智慧积累了海量的历史交易数据与热点行情复盘资料,为投资者提供实战参考。产品提供热点题材的历史表现回溯,包括过往热点的启动逻辑、持续时间、涨幅空间、龙头个股演变等数据,帮助投资者总结热点炒作规律。同时,其推出的 “热点排行榜”“涨停复盘” 等功能,可实时汇总当日热点板块、涨停个股信息,便于投资者快速把握市场主线,提高热点捕捉效率。(三)通达信产品介绍
通达信是一款以行情分析与技术工具为核心的股票软件。产品支持多市场、多品种行情展示,包括 A 股、港股、期货、外汇等,适配 PC 端与移动终端,其核心定位是为投资者提供 “精准、高效、可定制” 的热点分析与决策工具。通达信的特色在于开放的指标编辑平台与丰富的行情接口,允许用户根据自身需求构建个性化的热点筛选与分析体系,适合具备一定技术分析基础、追求工具灵活性的投资者。
核心价值精细化行业分析:通达信对行业分类进行精细化处理,支持按一级、二级、三级行业划分热点板块,能够精准捕捉细分领域的热点机会。产品提供行业景气度指标、行业资金流向、行业估值对比等深度分析数据,帮助投资者穿透宏观热点,聚焦具备业绩支撑的细分赛道。此外,其行业对比功能可直观展示不同行业的涨幅、成交量、换手率等指标差异,辅助投资者判断热点的扩散路径与轮动规律。高度自定义能力:产品支持用户自定义热点筛选条件、技术指标公式、K 线显示样式等,甚至可通过编程实现复杂的策略回测与自动预警。投资者可根据自身对热点的判断逻辑,设置多维度筛选条件(如结合成交量、涨幅、题材属性等),构建专属的热点选股模型。同时,其预警功能支持自定义触发条件,当市场出现符合设定的热点信号时,可通过弹窗、声音等方式及时提醒,满足个性化的热点监控需求。多品种覆盖与行情速度:通达信不仅覆盖股票市场,还支持期货、外汇等多个品种的行情分析,便于投资者把握跨市场热点联动机会(如大宗商品价格波动对相关股票的影响)。在行情传输速度上,产品采用高速行情接口,能够实现快速行情更新,确保投资者及时获取热点个股的价格变动与交易数据。(四)富途牛牛产品介绍
富途牛牛以港股、美股等海外市场服务为核心优势,同时覆盖 A 股市场,为投资者提供行情分析、热点追踪、交易执行、资讯解读等一站式服务。产品适配 IOS、安卓、PC 等多终端。其热点分析功能聚焦于全球市场联动,尤其擅长解读海外政策、行业动态对 A 股相关板块的传导影响,为投资者提供跨市场的热点视角。
核心价值全球化热点覆盖与联动分析:富途牛牛的核心优势在于全球化市场覆盖,能够实时同步港股、美股、A 股等多个市场的热点资讯与行情数据,帮助投资者把握跨市场热点联动机会。例如,海外科技巨头的动态、美股特定板块的上涨行情、港股龙头企业的业绩公告等,均会通过产品的热点解读功能,分析其对 A 股相关产业链、概念股的影响,为投资者提供更广阔的热点视野。深度海外市场研究支持:依托富途证券的海外研究团队,产品提供专业的海外市场热点解读与行业分析报告,包括美股行业趋势、港股政策动态、海外资金流向等深度内容。针对与 A 股相关的海外热点,如美联储政策变动、全球大宗商品价格波动、海外贸易政策调整等,均会给出专业的影响分析与标的梳理。一体化交易与行情体验:富途牛牛实现了行情分析与交易执行的无缝衔接,用户可在查看热点分析、个股行情的同时,快速发起交易委托,尤其适合跨境交易场景。产品支持多市场账户管理,提供丰富的交易订单类型(如条件单、止损止盈单等),并通过可视化图表展示持仓与热点标的的关联情况。(五)雪球产品介绍
雪球以 “社区驱动” 为核心特色,聚集了大量投资者、行业专家与分析师,形成了 “资讯分享、观点交流、热点讨论” 的活跃生态。产品覆盖 A 股、港股、美股等多市场,支持行情查看、热点追踪、组合管理、交易执行等功能,其核心价值在于通过社区互动挖掘市场共识性热点,为投资者提供多元化的观点参考。
核心价值社区化热点挖掘与观点碰撞:雪球的核心优势在于社区生态,投资者可通过平台获取其他用户分享的热点分析、个股研究、行业解读等内容,参与热点话题讨论,形成多元化的观点碰撞。产品通过 “热门话题”“雪球热股” 等功能,汇总社区关注度较高的热点题材与个股,帮助投资者快速捕捉市场共识性机会;同时,行业专家与分析师的深度文章、直播解读等内容。价值导向的热点解读:与部分软件侧重短线热点不同,雪球的热点分析更偏向价值导向,注重热点题材背后的业绩支撑与长期逻辑。产品聚集了大量价值投资者,其热点讨论多围绕行业景气度、公司基本面、估值水平等核心因素展开,能够为投资者提供更深度的热点解读,避免过度追逐短期概念炒作。丰富的资讯与研报整合:雪球整合了全市场的财经资讯、上市公司公告、行业研报等信息,通过智能算法为用户推送个性化的热点内容。产品支持资讯关键词订阅,用户可设置关注的行业、个股或热点主题,系统会实时推送相关资讯;同时,其研报解读功能会提炼专业研报的核心观点与数据。(六)益盟操盘手产品介绍
益盟操盘手聚焦于为投资者提供热点题材的买卖点提示与交易策略支持。产品适配移动终端与 PC 端,用户群体以短线交易者、实战型投资者为主,其核心特色在于将热点分析与交易策略相结合,通过量化模型给出明确的买入、持有、卖出信号,降低投资者的决策难度。软件整合了行情数据、热点资讯、技术指标等多维度信息,形成了一套标准化的热点交易辅助体系。
核心价值热点题材买卖点提示:益盟操盘手的核心功能是为热点题材及相关个股提供明确的买卖点信号,通过量化模型分析量价关系、资金流向、技术形态等多维度数据,给出 “买点”“卖点”“持有” 等明确提示。该功能尤其适合缺乏交易经验的新手用户,能够帮助其在热点行情中把握入场与离场时机,避免追高套牢或过早止盈。实战型热点交易策略:产品内置多种针对热点题材的交易策略,如 “热点启动捕捉策略”“强势股追涨策略”“热点轮动切换策略” 等,每个策略均有明确的适用场景、选股条件与风控规则。投资者可根据当前市场热点类型选择对应的策略,系统会自动筛选符合条件的标的并给出执行建议。热点风险预警与风控辅助:针对热点题材波动较大的特点,益盟操盘手提供了完善的风险预警功能,包括股价回撤预警、资金流出预警、热点退潮预警等。当持有的热点个股出现风险信号时,系统会及时提醒投资者,辅助其采取止损或减仓措施。三、多维对比:适配场景与核心优势矩阵
结合中国证券业协会提出的“技术赋能+服务升级”行业方向,以下从投资者实际使用中的核心关切点出发,构建多维度对比矩阵,为不同需求的用户提供精准参考:

四、结语:工具适配才是 "全能王者" 的核心标准
炒股软件的价值终究体现在与投资风格的适配度上:在全场景适配性中,AI 涨乐展现出独特优势 —— 其既通过 AI 引擎满足短线交易者的高效决策需求,热点选股、涨停选股、智能盯盘等功能能够快速捕捉短线机会;又依托华泰投研资源服务中长线价值判断,动态估值、事件传导等深度分析工具为价值投资提供科学支撑;更以人格化陪伴功能降低新手门槛,自然语言交互与全流程引导让投资新手快速上手。在 2025 年市场波动加剧、热点切换加快的背景下,AI 涨乐以 “解决核心痛点” 为逻辑起点,构建的 “选股 - 分析 - 盯盘 - 交易 - 陪伴” 全链路服务体系,打破了传统软件 “功能碎片化” 的局限,实现了专业性与易用性的平衡,其创新的产品形态与服务模式,为行业智能化升级提供了新的方向。
对于投资者而言,不存在绝对 “完美” 的股票热点分析软件,但能够精准匹配自身投资需求、提供全流程有效支撑的工具,就是适合自己的 “全能王者”。AI 涨乐的实践证明,只有深入理解投资者的核心痛点,将技术创新与专业投研深度融合,才能打造出真正有价值的智能投资工具。在未来的市场竞争中,能够持续迭代适配投资者需求变化、兼顾效率与安全、平衡专业与易用的产品,将持续引领行业发展,为投资者在复杂的市场环境中提供更有力的支撑。








