巨额罚单重创东海证券!6000万元罚没款或阻其转板上市之路
<炒股配资门户>巨额罚单重创东海证券!6000万元罚没款或阻其转板上市之路炒股配资门户>
蓝鲸新闻7月8日讯(记者 王婉莹)一纸巨额罚单,让东海证券“雪上加霜”。
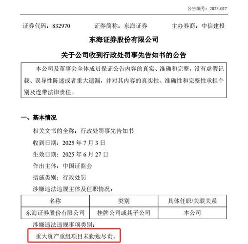
7月7日,东海证券公告收到证监会《行政处罚事先告知书》,因在2015年金洲慈航重大资产重组项目中,公司作为独立财务顾问未能勤勉尽责,被责令整改,没收业务收入1500万元,并处以4500万元的罚款,合计拟罚没款高达6000万元。值得关注的是,2024年,东海证券实现净利润0.23亿元,所罚款项远超其去年盈利水平。
更关键的是,东海证券正推进从新三板转板A股上市的计划。有业内人士向记者分析,此次行政处罚可能对其上市进程产生负面影响,叠加业绩疲软现状,东海证券的IPO之路或将再添阻碍。
10年旧案牵出,东海证券被“没一罚三”
此次被罚案由要追溯至10年前。2015年,金洲慈航启动一桩对价高达59.5亿元的重大资产重组,通过发行股份及支付现金方式收购丰汇租赁90%股权,东海证券作为独立财务顾问全程“护航”,持续督导期覆盖2015年12月至2017年12月。
然而,自2018年起,丰汇租赁业绩迅速下滑并产生巨额亏损,引起监管部门关注。2020年,因连续亏损金洲慈航被实施ST,并在2023年4月摘牌退市。
证监会立案调查后认定,此次并购在信息披露环节存在重大遗漏,且重组完成后上市公司的年报亦存在虚假记载与信息遗漏问题。2024年1月,证监会对金洲慈航、丰汇租赁及相关责任人作出行政处罚决定。
在这起旧案中,身为独立财务顾问的东海证券问题同样突出。经查实,2015年东海证券担任金洲慈航重大资产重组独立财务顾问期间,未能履行应尽的勤勉尽责义务,出具的相关文件存在重大遗漏、虚假记载,包括未为尚未完结的持续督导工作重新指定财务顾问主办人;未审慎核查其他中介机构出具的专项报告;未保持职业怀疑,未对标的公司业绩承诺实现情况进行充分核查和验证。
因而,证监会拟决定对采取责令改正,“没一罚三”的处罚,没收业务收入1500万元,并处4500万元的罚款。
东海证券回应表示东海证券免费软件,对于《行政处罚事先告知书》所认定的内容与处罚,公司诚恳接受并将深刻反思,认真落实整改,进一步提高思想认识,积极落实监管要求,严格遵守各项法律法规,不断完善内部控制的规范性和有效性,切实维护公司及广大投资者利益,促进公司持续健康发展。

与此同时,其表示,上述事项未对公司的经营活动产生重大不利影响,目前公司经营情况正常巨额罚单重创东海证券!6000万元罚没款或阻其转板上市之路,财务状况稳定;公司不存在因本次处罚或处理而被终止挂牌的风险。
天价罚单远超去年净利润
但事实上,合计6000万元的天价罚单,对东海证券而言堪称沉重打击。
从近五年东海证券的营收表现来看。2020年至2024年,公司营业收入分别为22.69亿元、14.28亿元、16.82亿元、6.5亿元、14.69亿元,波动幅度较大;同期净利润则呈现波动下行趋势,分别为4.39亿元、2.3亿元、1.34亿元、-4.92亿元、0.23亿元,期间一度陷入亏损,直至2024年才回升。
值得关注的是,公司去年净利润仅为0.23亿元,拟罚没款项是其去年净利润的2.5倍有余,不仅吞噬往期经营成果,更影响未来业绩。
另外,从2024年业绩表现来看,公司业绩回温很大程度上受益于自营业务。东海证券2024年年报显示,报告期内自营业务收入2.66亿元,营收上升的主要原因是投资收益增加。不过,业内人士普遍指出,自营业务收入的波动较大,对业绩的支撑也有不确定性。
其他各项业务表现方面,报告期内,公司经纪业务、资管业务、期货业务均出现上升,分别实现营收6.72亿元、0.27亿元、3.57亿元,同比分别上升17.82%、52.11%、39.72%;而公司投行业务、信用交易业务、私募股权投资业务均出现下滑,分别实现营收1.99亿元、3.08亿元、0.11亿元,同比分别下滑38.86%、12.83%、20.02%。
此外,记者关注到,从2024年以来,东海证券IPO项目持续“空军”,仅有的1则IPO保荐项目也于今年2月撤回,2024年全年仅完成1单再融资项目。
值得一提的是,近年来,东海证券正持续推进从新三板转板A股上市的计划,2022年3月,公司与中信建投签订辅导备案协议,同日向江苏证监局提交上市辅导备案材料。据中信建投今年4月发布的辅导工作进展报告显示,东海证券曾于2023年2月6日收到立案告知书,目前正积极配合证监会相关调查。
北京德和衡(青岛)律师事务所姚阿敏律师在接受蓝鲸新闻记者采访时指出,单从管理办法相关规定来看,本次收到行政处罚事先告知书并不能实质阻碍公司上市。其认为,东海证券系因在金洲慈航重大资产重组未尽勤勉尽职义务而可能招致证监会行政处罚,不属于欺诈发行、重大信息披露违法,也不涉及国家安全、公共安全等领域。且目前东海证券仅收到《行政处罚事先告知书》,并未收到证监会下达的正式的《行政处罚决定书》,尚未见正式处罚决定,是否会遭受行政处罚理论上还是未知数。
“不过,东海证券2023年2月就收到《立案告知书》,时隔2年多收到行政处罚事先告知书,意味着公司在该事件中确实存在问题。并且,本次受到未尽勤勉尽责义务的指责,对公司负面影响不小,亦可能因此引发市场对其业务能力、内控合规体系等方面的怀疑,从而影响其上市之路。”姚阿敏律师表示。(蓝鲸新闻 王婉莹 )








