张江股权投资管理系统升级改造项目招标公告(编号:SRIBS-ZB04-25-208)
<炒股配资门户>张江股权投资管理系统升级改造项目招标公告(编号:SRIBS-ZB04-25-208)炒股配资门户>

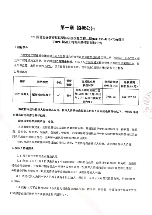
正文详见图片:张江股权投资管理系统升级改造项目招标公告 (招标编号:SRIBS-ZB04-25-208) 招标项目所在地区:上海市市辖区 一、招标条件: 本张江股权投资管理系统升级改造项目(招标项目编号:SRIBS-ZB04-25-208),已由 项目审批/核准/备案机关批准,项目资金来源为国有企业事业单位资金投资33.00万元, 招标人为上海张江(集团)有限公司。本项目已具备招标条件,现进行公开招标 二、项目概况和招标范围: 项目规模:本项目是对张江股权投资管理系统升级改造,主要涉及模块优化和接口调用 及开发。(详见招标文件第四章采购需求) 招标内容与范围:本招标项目划分为1个标段,本次招标为其中的:001张江股权投资管 理系统升级改造项目 1、本项目最高限价为人民币33万元,超过项目最高限价的报价无效。 2、服务期:自合同签订之日起3个月完成交付、验收。 三、投标人资格要求: 001张江股权投资管理系统升级改造项目: 1、具备独立法人资格且具有履行合同所必需的设备和专业技术能力; 2、未被列入“中国执行信息公开网”()失信被执 3、在近三年内在经营活动中无重大违法记录,未受到过相关行政管理部门或监管部门的 行政处罚; 4、单位负责人为同一人或者存在控股、管理关系的不同供应商,不得参加同一合同项下 的采购活动(提供国家企业信用信息公示系统()中“股东及 出资信息”查询的打印页面); 5、本项目不接受联合体投标,且不允许中标后分包或转包。 本项目不允许联合体投标 四、招标文件的获取: 获取时间:2025-05-0709:00:00——2025-05-1116:00:00 获取方法:网上获取 第1页 五、投标文件的递交: 递交截止时间:2025-05-2809:30:00 递交方法:线下纸质文件递交 递交地址:上海市徐汇区宛平南路75号3号楼507会议室 六、开标时间及地点: 开标时间:2025-05-2809:30:00 开标地点:上海市徐汇区宛平南路75号3号楼507会议室 七、其他公告内容: 凡有意参加且符合资格要求的供应商,请于2025年05月07日上午9:00至2025年05月11日 16:00前通过报名链接或扫描二维码进行网上报名。上传报名资料且通过招标代理机构审 核后,通过报名登记的邮箱查收招标文件。 上传以下材料扫描件(均须加盖公章): 1)统一社会信用代码的《营业执照》副本; 2)企业法人代表授权书原件; 3)被委托人身份证复印件加盖公章; 注:投标单位须保证报名及获得招标文件需提交的资料和所填写内容真实、完整、有效、 一致股权投资项目管理系统张江股权投资管理系统升级改造项目招标公告(编号:SRIBS-ZB04-25-208),如因投标单位递交虚假材料或填写信息错误导致的与本项目有关的任何损失由投标 单位承担。报名费用1000元(支付宝支付,需备注“八部+报名单位简称”)。 逾期报名链接即失效或不按上述规定报名的视为无效。 八、监督部门: 本招标项目的监督部门为:/。 九、报名地址: PC端报名地址: 手机报名二维码: 十、联系方式: 第2页 招标人: 上海张江(集团)有限公司 地 址: 上海市浦东新区张东路1387号16幢 联系 人: 沈老师 电 话: 电子邮件: 招标代理机构:上海建科造价咨询有限公司 地 址: 上海市徐汇区宛平南路75号3号楼5楼 联系 人: 秦碧荷 电 话: 电子邮件: 碧荷 招标人或其招标代理机构主要负责人(项目负责人) (签名) 招标人或其招标代理机构 建 盖章) 海 AL 第3页








