公安部经侦局统一指挥!多地打击非法配资,涉案 30 余亿
<炒股配资门户>公安部经侦局统一指挥!多地打击非法配资,涉案 30 余亿炒股配资门户>
综述:我不配!
近期,在公安部经侦局的统一指挥下,北京市公安局经侦总队会同上海、天津、广东、浙江、河北等地经侦部门同步开展集中打击,刑事拘留非法配资人员56人,全链条打掉非法配资APP分仓平台2个,涉案金额30余亿元。
据媒体公开报道,涉案团伙以互联网推广、电话推销、虚假招聘等方式,吸纳投资人、诱导求职者开展非法配资活动。为吸引客户持续投资,该团伙往往在交易软件评论区、社交平台评论区等发布隐蔽性较强的广告,或在招聘平台上以招聘培训操盘手、分析师为由,诱导股民、求职者与犯罪团伙建立联系,待投资人、求职者被其话术吸引后网上配资炒股违法,该团伙便利用APP分仓平台,通过4至10倍高杠杆保证金模式,从中收取高额手续费、利息非法牟利。该团伙组织严密、分工明确,跨地域实施犯罪行为,放大市场波动,增加交易风险,严重影响资本市场健康发展。
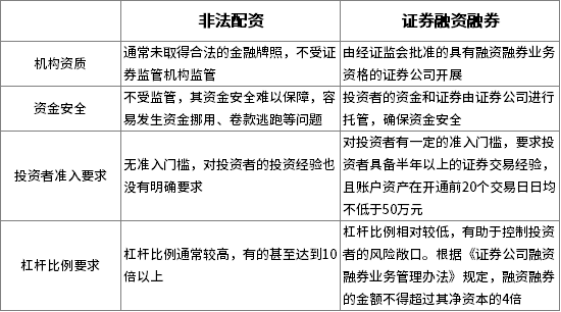
一、什么是非法配资?
非法配资即俗称的非法场外配资,指除证券公司以外不具备证券融资业务资质的机构或个人,以高于投资者支付的保证金数倍的比例向其出借资金,组织投资者在特定证券、期货账户上使用借用资金及保证金进行股票、期货交易,并收取利息、费用或收益分成的活动。其与证券融资融券业务的区别如下:

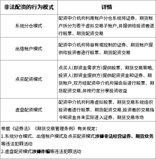
二、非法配资的行为模式有哪些?


典型案例:何某非法经营案
据了解,上海市徐汇区首例全链条打击股票场外配资金融犯罪活动案件于2024年5月“落槌”,该案件所涉客户先将保证金打入平台指定的个人银行账户,再由“资方”提供客户要求的保证金倍数进行配资,然后通过将证券主账户分仓为若干子账户,让客户对接股票大盘进行炒股的模式,涉案平台不仅能赚取高额交易佣金及配资利息,还能够通过在软件设置低限强制平仓功能,让自己稳赚不赔,而风险公安部经侦局统一指挥!多地打击非法配资,涉案 30 余亿,则全部由客户承担。该案件相关情况如下:

三、总结
场外配资公司向投资者出借资金,实现投资者的杠杆交易并收取利息,严重扰乱证券市场秩序,涉嫌构成非法经营犯罪,投资人资金安全无法保障。
投资者应警惕非法配资行为,在投资过程中选择合法机构,坚持理性投资,并且提升自身的风险防范意识和自我保护能力,谨防上当受骗。








